グループホームの開業までのステップ
「グループホームを自分で開業したい!」 思いを形にするまでの流れを確認しましょう。

大まかなステップとして、
STEP1 事業計画を立てる。
STEP2 開業準備をする。
STEP3 指定申請。
の3つの段階があります。
このページでは、この3つのステップについて詳しく見ていきましょう。
STEP1 事業計画を立てる。
グループホームの立ち上げにおいて、最も重要となるのがこの準備段階です。
理想のグループホームでのケアを実現するには、場当たり的な進め方ではなく、
長期的な視点を持った設計図が必要不可欠です。
1.ビジョンを具体化する「事業計画書」の作成
事業計画書とは、「誰が」「どこで」「誰に対して」「どのような想いで」事業を行うのかを具体的にまとめた文章です。事業のビジョンや中期的な目標、サービスの内容や特徴などを記載します。
また、その事業における売上や必要な設備、従業員、予算などについても記載することで、のちに続く事業準備(物件探しや人材確保など)の際にも迷いのない判断が可能になります。
具体的な内容は、
①事業概要(何のビジネスか?既存の市場との違いは何か?収益構造はどうなっているのか?)
②課題(ターゲット顧客は誰?具体的な不満不便などは何か?それを放置するとどうなるか?)
③サービス(サービス内容は?他社と比べてどこが優れている?)
④市場について(市場規模はどれぐらい?伸びている市場?)
⑤ビジネスモデル(利益率は?利益構造は?LTVは?)
⑥売上予測、利益計画(売上の根拠は?費用はいくら?)
⑦チームのメンバー(経営者の経歴・強みは?メンバーはどんな人?外部のパートナーはいる?)
というものがあります。
具体的な数字や金額を出しておくことで、開業後も継続して経営ができるのかどうかをより客観的に確認できます。
2.健全な運営を支える「収支計画書」の策定
福祉事業は社会貢献性が高い一方で、継続的なサービス提供のためには経営の安定が欠かせません。
収支計画書とは、「いくら使い」「いくら入るか」を数年単位で予測した収支予定表です。
融資や補助金を検討されている場合は、事業計画書と収支計画書の精度が大きなポイントとなります。
処遇改善加算などの加算項目をどの程度取得するかによっても、収支のバランスは大きく変わります。
具体的な記載内容は、
①初期費用の支出
開業までに必要となる資金の明細です。
・物件関連費(敷金・保証金、礼金、仲介手数料、前家賃など)
・改修工事費(消防設備、間仕切り変更、バリアフリー化改修など)
・備品購入費(居室用家具、家電、調理器具、事務用パソコン、請求ソフト、電話・FAXなど)
・法人設立・許認可費用(法人設立登録免許税、定款認証代、行政書士への報酬など)
・採用・広告費(求人サイト掲載料、チラシ作成・ポスティング費用、ホームページ制作費など)
②運営費用の支出
毎月発生する経費です。
・人件費(サービス管理責任者、世話人、社会保険料など)
・物件維持費(毎月の家賃、共益費など)
・消耗品、備品費(衛生用品、事務用品、清掃道具など)
・車両維持費(送迎車両のリース代、ガソリン代、任意保険料など)
・支払利息(融資を利用した場合の利息)
・予備費(突発的な修繕や買い替えに備える資金)
③運営収益の収入
事業の原動力となる売上予測です。
・基本報酬(利用者の生涯首んや定員に基づいた報酬単価)
・各種加算(夜間支援体制加算、人員配置加算など)
・利用者負担額(利用者から直接徴収する家賃、食費、光熱費、日用品費など)
・特定入所者福祉サービス費(低所得の利用者に対する補足給付)
グループホームの収支計画で特に注意が必要なのは、サービスを提供してから実際に給付費が入金されるまでの約2ヶ月のタイムラグがあることです。
その期間の運転資金をあらかじめ収支計画に組み込んでおくことが、倒産リスクを防ぐ鍵となります。
STEP2 開業準備をする。
事業計画が固まったら、いよいよ具体的な形にしていく「開業準備」のフェーズに入ります。
ここでは、行政への指定申請(許認可)をクリアするための重要な4つのポイントについて解説します。
1. 法人設立:事業を支える基盤づくり
障害福祉サービスを行うには「法人格」が必須です。単に会社を作れば良いわけではなく、「指定申請を見据えた定款(ていかん)」にする必要があります。
各法人の特徴を知り、自分の意向にマッチした法人を設立しましょう。
・株式会社:資金調達がしやすく、社会的信用度が高い。
・合同会社:設立費用を抑えられ、意思決定のスピードが速い。
・一般社団法人:非営利性をアピールしやすく、地域連携に馴染みやすい
定款の事業目的に、「障害者の日常生活及び社会生活を総合的に支援するための法律に基づく障害福祉サービス事業」など、
自治体が指定する正確な文言を入れる必要があります。
資本金について、制度上の最低金額はありませんが、初期費用や数ヶ月分の運転資金(収支計画に基づいた額)を考慮して設定することで、
融資や指定申請時の信頼に繋がります
2. 人員の配置・募集:最適なチームを組む
グループホームには、法令で定められた「人員配置基準」があります。一人でも欠けると指定が受けられないため、早めの採用活動が鍵となります。
・サービス管理責任者(サビ管): 実務経験や研修修了が要件となる、運営の要です。
・世話人・生活支援員: 利用者様の日常生活を支えるスタッフです。配置基準(5:1や6:1など)に基づいた人数を確保します。
・夜間支援員: 夜間の見守り体制をどう構築するかにより、加算や報酬単価が変わります。
3. 物件選び:厳しい「基準」をクリアする。
物件選びは、開業準備の中で最も難易度が高いステップの一つです。単に「家があればいい」わけではなく、以下の基準をすべて満たす必要があります。
- 建築基準法: 用途変更が必要なケースや、寄宿舎としての基準を満たしているかの確認が必要です。
- 消防法: スプリンクラーの設置、自動火災報知設備、誘導灯など、消防署による厳しいチェックが入ります。
- 設備基準: 居室の広さ(原則7.43㎡以上)、共有スペースの確保、バリアフリーへの配慮などが求められます。
4. 運営規定の策定:運営の「ルール」を決める
指定申請の際に必ず提出するのが「運営規程」です。これは、そのグループホームがどのように運営されるかを定めた公式なルールブックです。
- 主な記載事項: 営業日・営業時間、利用定員、利用者から徴収する費用の額(家賃・食費等)、虐待防止のための措置、苦情解決の体制など。
- 実態に即した作成: 雛形をそのまま使うのではなく、実際の支援内容や夜間体制と矛盾がないよう、整合性を保って作成することが重要です。
STEP3 指定申請
これまでの準備が実を結ぶ「最終審査」の段階です。
法人を設立し、物件と人員の目処が立ったら、管轄の自治体(都道府県または市区町村)に対して「指定申請」を行います。 グループホームとして事業を開始するためには、行政から「指定」を受けることが法律上の義務となっています。
1. 事前相談、図面相談:指定申請までの最初の関門
いきなり申請書を提出することはできません。まずは自治体の担当窓口へ「事前相談」や「図面相談」に行くことから始まります。
・図面の確認: 物件の図面を持参し、設備基準を満たしているか、消防法上の問題がないかを初期段階でチェックされます。
・自治体独自のルール: 自治体ごとに独自の解釈や追加ルール(条例など)が存在します。これを知らずに進めると、後の工程で大幅な修正を余儀なくされるため、あらかじめ事前相談で把握しておきましょう。
愛知県では図面相談は、指定申請書提出期限の21日前までに行わなくてはなりません。
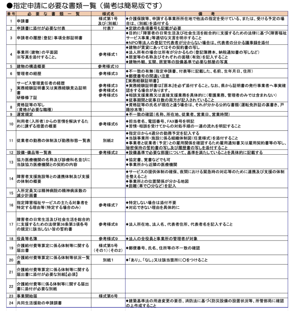
2. 申請書類の作成
指定申請には、40種類前後に及ぶ書類が必要です。一字一句のミスも許されない厳格な作業となります。

愛知県 障害指定申請マニュアル【共同生活援助】より引用
3. 申請書の提出と審査
指定申請には、「申請締め切り」があります。
・ 愛知県では一般的に、開設希望日の前々月の10日(例:5月1日開設なら3月10日)までに全ての書類を不備なく受理される必要があります。
・書類に不備があれば、申請は通りません。簡易な修正であればすぐに対応できるかもしれませんが、そうでないときは、開業が1ヶ月、2ヶ月と後ろ倒しになってしまいます。
4. 指定通知書の交付:ついに開業へ
審査を無事に通過すると、自治体から「指定通知書」が交付されます。これで晴れて障害福祉サービス事業所としての運営が可能になります。